| নং | শিরোনাম | সেবার ধাপ | কার্যকলাপ |
|---|---|---|---|
| | |||
| ১ | সিটিজেন চার্টার | দেখুন | |
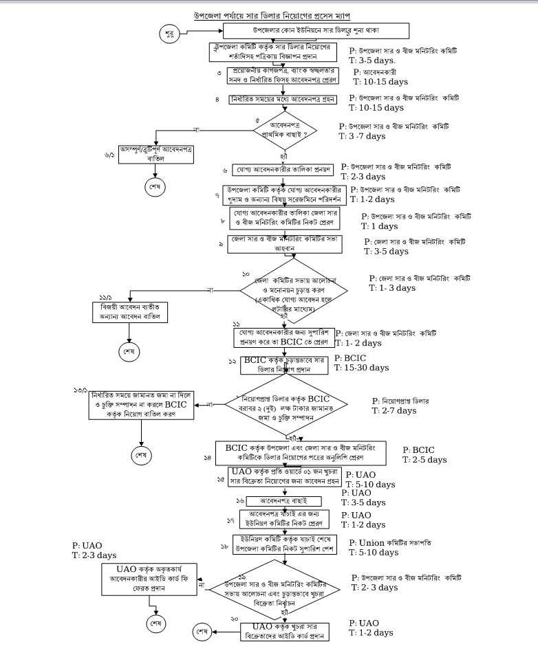
| ২ | সার ডিলার নিয়োগ প্রক্রিয়া | দেখুন | |
| ৩ | উন্নত মানের বীজ উৎপাদন প্রক্রিয়া | দেখুন | |
| ৪ | মাটির স্বাস্থ্য ব্যবস্থাপনা প্রক্রিয়া | দেখুন | |
| ৫ | কৃষি প্রযুক্তি সংক্রান্ত প্রশিক্ষণ প্রক্রিয়া | দেখুন | |
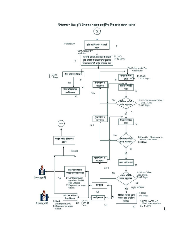
| ৬ | কৃষি উপকরণ সহায়তা প্রক্রিয়া | দেখুন | |
| ৭ | নতুন কৃষি প্রযুক্তি সম্প্রসারন প্রক্রিয়া | দেখুন | |
| ৮ | বালাইনাশক লাইসেন্স প্রদান প্রক্রিয়া | দেখুন |